贵州大学绿色农药全国重点实验室宋润江教授团队在植物细菌性病害防控领域取得重要进展:首次发现靶向相分离蛋白RpoA防控水稻白叶枯病的新机制。
植物细菌性病害是农业生产中的重要限制因素,其中由黄单胞菌引起的水稻白叶枯病、细菌性条斑病以及柑橘溃疡病等对我国粮食安全和果蔬产业构成严重威胁。传统铜制剂和农用抗生素的长期使用导致抗药性不断攀升,加之新型抗菌靶点匮乏,使得病害防控面临严峻挑战。近年来,液-液相分离(LLPS)作为细胞内无膜细胞器形成的主要机制,在微生物生物学中的重要作用被广泛证实。病毒利用相分离形成复制工厂已多有报道,但以细菌相分离蛋白为靶点开发杀菌剂的研究尚属空白。

近日,贵州大学绿色农药全国重点实验室博士生王小果作为第一作者,宋润江教授和胡德禹教授作为共同通讯作者,在国际知名学术期刊《Research》(影响因子10.9) 上在线发表题为“Inhibiting Transcriptional Hub: A Phase-Separating RNA Polymerase Alpha Subunit as a First-in-Class Agrochemical Target Against Xanthomonas”的研究论文。文章系统揭示了水稻白叶枯病菌(Xanthomonas oryzae pv. oryzae, Xoo)通过RNA聚合酶α亚基(RpoA)与σ70因子发生液-液相分离形成“转录枢纽”,从而调控全局毒力基因表达的分子机制,并发现丁香酸衍生物C31可通过靶向RpoA抑制相分离过程,为植物细菌性病害防控提供了全新策略。
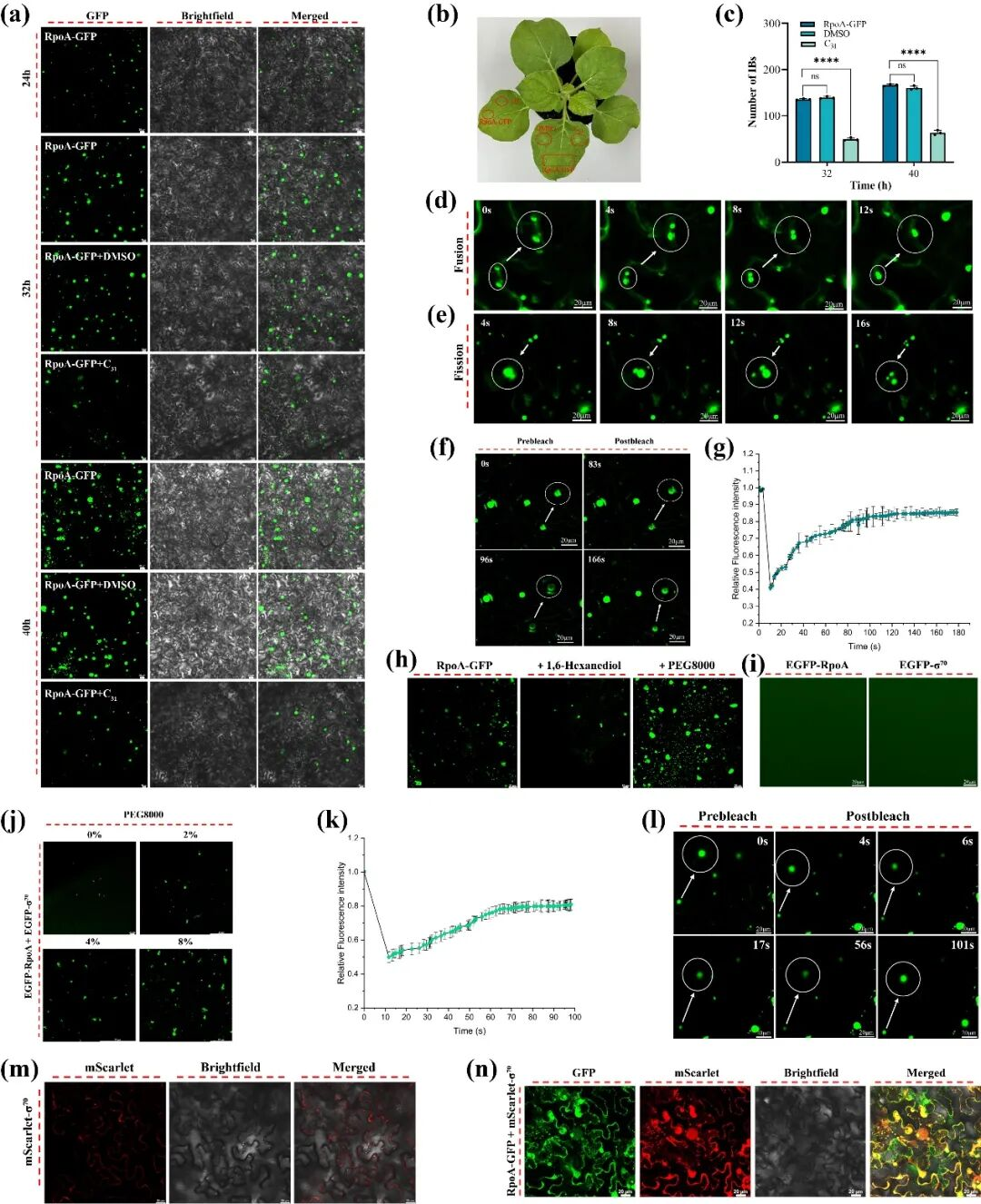
研究团队采用分子杂交策略,将天然产物丁香酸骨架与含二硫键的1,3,4-噁二唑结构相结合,设计合成了一系列衍生物。经筛选发现,化合物C31对水稻白叶枯病菌(Xoo)表现出优异抑菌活性,EC50值低至0.86 µg/mL,显著优于丁香酸和对照药剂噻唑铜;温室盆栽试验进一步验证其防效达59.37%,且对水稻安全性良好。为阐明C31的作用靶标,团队采用活性蛋白质谱技术(ABPP)钓取并鉴定出RNA聚合酶α亚基(RpoA)为候选靶蛋白。基因敲除及回补实验证实,RpoA是Xoo的关键致病因子,其缺失严重损害病菌生物膜形成、胞外多糖产生和运动能力等表型。生物膜干涉等技术显示C31与RpoA高亲和结合(KD=0.56~1.61µM),分子对接及动力学模拟揭示C31通过结合RpoA的Ser175、Arg180等关键残基,诱导局部β-折叠形成并限制其构象的多样性。

图1 化合物C31抑制Xoo RpoA在植物体内相分离凝聚体的形成和动态变化
进一步研究表明,RpoA通过其C端结构域与σ70因子发生可逆结合,形成多价相互作用,促进无膜RpoA-σ70凝聚体组装。该凝聚体作为“转录枢纽”,富集转录起始组分,从而高效驱动σ70依赖的全局毒力基因表达。转录组分析显示,ΔRpoA突变体中σ70介导的转录广泛失调,生物膜合成、运动性及T3SS等相关基因显著下调。化合物C31通过结合RpoA-σ70相互作用界面,干扰二者结合并阻断凝聚体形成,从而破坏转录枢纽功能与全局转录稳态,最终削弱细菌的致病能力。本研究首次证实靶向细菌相分离蛋白是一种可行的抗菌新策略,不仅为植物细菌性病害的防控提供了具有应用潜力的先导化合物,更从“相分离调控转录”的全新视角揭示了干扰病菌致病程序的分子机制,为新型绿色农药创制奠定了重要理论基础。该研究获得了国家自然科学基金的经费支持。

图2 RpoA-σ70驱动的凝聚体形成及转录调控模型
论文链接:https://spj.science.org/doi/abs/10.34133/research.1222。
