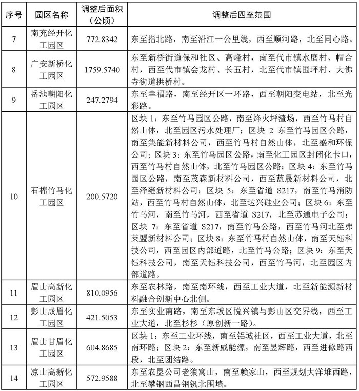
大农化网报道:3月16日,四川省经济和信息化厅等7部门联合发布通知,自贡川南新材料等14家化工园区四至范围调整。
四川省要求,对本次调整出化工园区的化工企业,仍由化工园区所在主体园区管委会参照化工园区相关要求加强日常监管。严禁突破化工园区四至范围开发,进一步加强化工园区安全环保风险管控,守牢安全环保底线,扎实推进化工园区高质量发展。


大农化网报道:3月16日,四川省经济和信息化厅等7部门联合发布通知,自贡川南新材料等14家化工园区四至范围调整。
四川省要求,对本次调整出化工园区的化工企业,仍由化工园区所在主体园区管委会参照化工园区相关要求加强日常监管。严禁突破化工园区四至范围开发,进一步加强化工园区安全环保风险管控,守牢安全环保底线,扎实推进化工园区高质量发展。

