2017年《农药管理条例》修订实施以来,农业农村部已累计认定农药登记试验单位300多家,截至2026年3月,我国在有效状态的农药登记试验单位共208家。按试验项目统计,产品化学试验单位61家、药效试验单位114家、残留试验单位81家、环境影响试验单位36家、毒理学试验单位17家;按区划统计,江苏、北京、山东在试验单位数量上处于领先,分别有24、22和21家单位,山西等14个省(自治区、直辖市)的试验单位数量少于5家。
※ 数据来源:中国农药信息网(注销单位、资质过期单位、重复单位及责令整改单位已删减)。
表1 我国农药登记试验单位分布情况

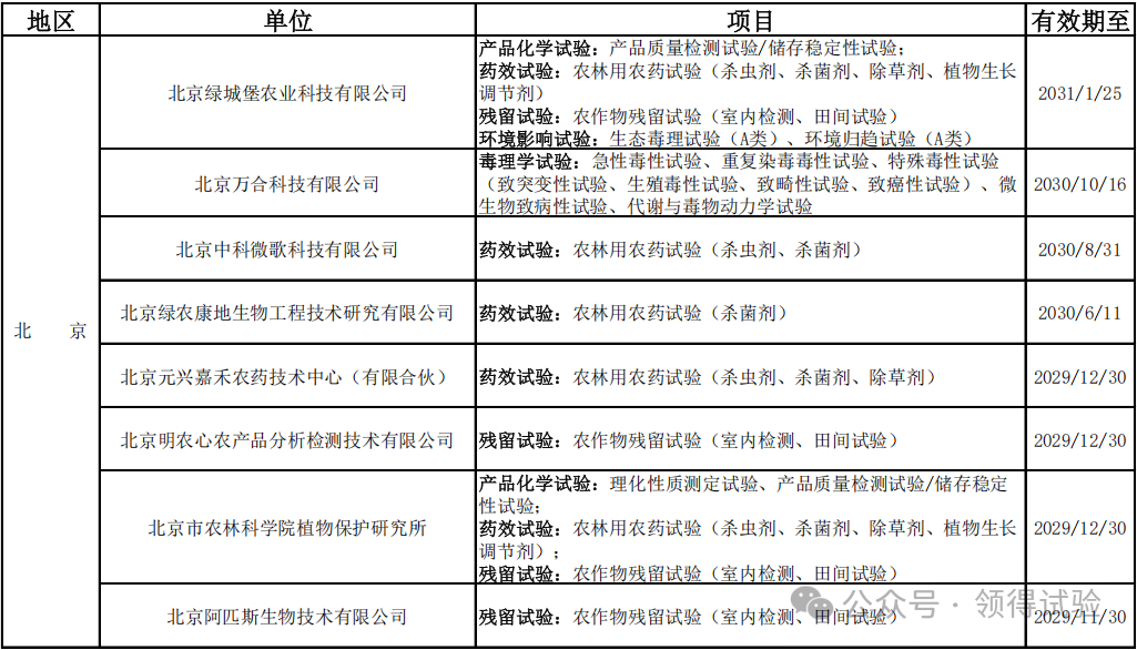
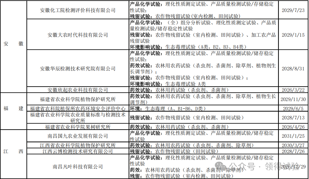
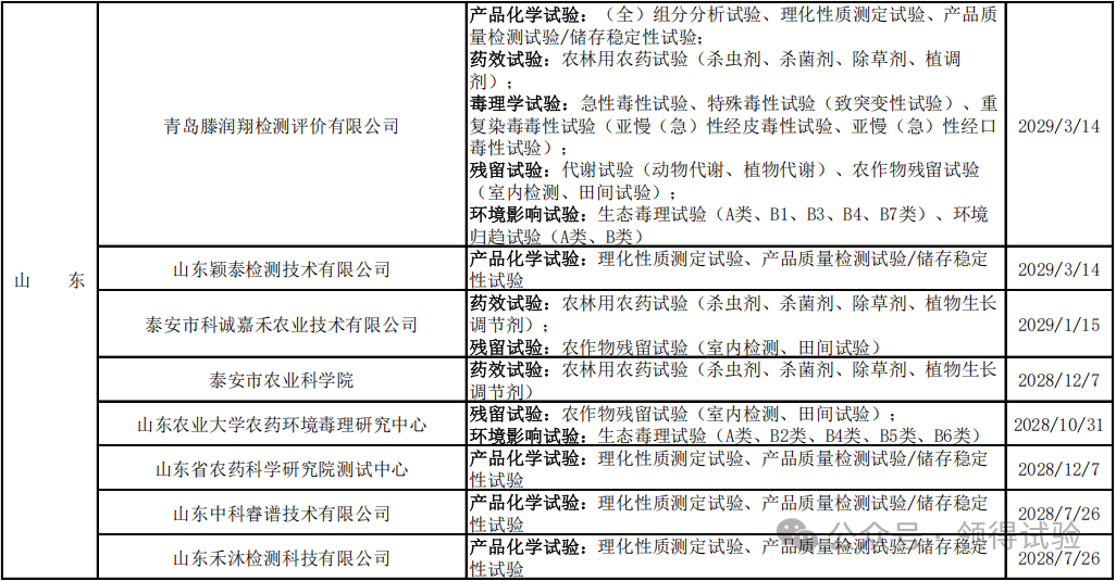
表2 我国农药登记试验单位具体情况


















