
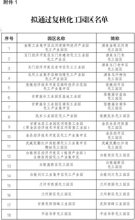
根据《甘肃省化工园区建设标准和认定管理办法》(甘工信发〔2025〕261号)有关规定,省工信厅会同省公安厅、省自然资源厅等组织开展了化工园区复核和新设立现场论证工作,拟复核通过金塔工业集中区北河湾循环经济产业园化工产业园区等18家化工园区,拟新设立平凉灵台化工园区,现予以公示(见附件)。公示期自2026年2月28日至3月12日(10个工作日),欢迎社会公众进行监督。



根据《甘肃省化工园区建设标准和认定管理办法》(甘工信发〔2025〕261号)有关规定,省工信厅会同省公安厅、省自然资源厅等组织开展了化工园区复核和新设立现场论证工作,拟复核通过金塔工业集中区北河湾循环经济产业园化工产业园区等18家化工园区,拟新设立平凉灵台化工园区,现予以公示(见附件)。公示期自2026年2月28日至3月12日(10个工作日),欢迎社会公众进行监督。

