近年来,我国农药标准数量持续增长,结构不断优化,体系逐步健全,为农药产业健康发展提供了有力的技术支撑。为加强标准的宣贯和信息交流,及时跟踪标准新动态,更好发挥其经济和社会效益。笔者介绍了我国标准管理新动态,分类汇总整理了2025年农药相关标准新变化,为农药从业人员提供参考指引。
1 农药标准管理动态
2025年,第七届全国农药标准化技术委员会(SAC/TC133)在北京成立。标委会的日常管理与业务指导单位统一归口至农业农村部,标委会秘书处承担单位调整为农业农村部农药检定所,工作范围涵盖农药产品质量、登记、生产、经营、使用及管理等领域的标准化工作。
2 农药标准制修订简况
2025年我国发布的农药相关标准共计408项(见表1~表4),其中,制修订国家标准61项;行业标准124项,主要包括农业标准73项,出入境检验检疫标准46项,化工标准1项,烟草标准3项,水产1项;地方标准90项;团体标准133项(截至2026年1月6日)。
从当年发布的农药标准看:标准整体数量明显增加,各类标准各有侧重。除了拓宽小宗作物的覆盖面,还关注外来入侵生物的防控及天敌的规范使用,增强全民生物安全意识和治理体系建设,促使我国在生物防治上迈上新台阶。但在部分领域类似相同标准较多,如无人机类标准约有20余个,也反映出行业或地方的关注。
国家标准:从数量看比2024年明显增加。其中强制标准有6项,包括农药领域的基础标准《农药中文通用名称》,民用无人驾驶航空器相关的2项标准,该标准适用于所有类型的民用无人机,包括植保无人机。在55个推荐性国标中,化学农药环境安全评价试验准则类标准占了31%。《生物技术 分析方法 生物制造过程中基于风险考虑的微生物快速检测方法选择与确认》是等同采用国际标准ISO24190:2023,该标准核心是基于风险方法论,要求在方法选择和确认前进行系统风险分析,识别微生物污染对产品质量、安全性和有效性的影响,风险评估应覆盖输入材料、生产过程、环境控制等环节,并根据风险等级决定检测的严格程度。
行业标准:从数量看与2024年相比显著上升。其中农药行业标准最多,其产品标准占49%,涉及18个有效成分;还有相关风险评估指南、试验准则、测试方法及技术规范等类标准。其次是出入境检验检疫类标准,含有重要病媒蚊类生物、吸血蠓和蝇类的鉴定方法标准。在烟草标准中的蠋蝽和烟蚜茧蜂是捕食性和寄生性天敌昆虫。
地方标准:此类标准多数为具有区域特色的植保药效类规程或技术规范等标准。其中涉及小宗作物的有:燕麦、胡麻、芝麻、向日葵、苜蓿、甘薯、大蒜、姜、花椒、胡萝卜、茎瘤芥、黄花菜、茭白、芫荽、双孢蘑菇、桃、猕猴桃、芒果、樱桃、杏、甜瓜、山楂、咖啡、月季等。涉及中药材的有:北沙参、北苍术、艾、沉香、柠条、沙蒿等,以及食药两用的有:枸杞、草果、天麻、红花、黄芩、柴胡、刺五加、白刺、锁阳(其主要寄生在白刺根部)、山茱萸等。涉及林业用的有白蜡树和榕树等。涉及靶标有:鼢鼠、白蚁、松材线虫、钉螺、鸟害、灰茶尺蠖、柳毒蛾、榆绿毛萤叶甲等。另外,外来入侵物植物有:互花米草、野燕麦等。还有寄生蜂、赤眼蜂、异色瓢虫等天敌类标准。
团体标准:除有10余项产品标准,还有20多项残留和其他类标准。其中涉及小宗作物的有:燕麦、葱、食葵(向日葵)、苜蓿、豇豆、蚕豆、韭菜、西葫芦、青花菜、芦笋、辣根、胡萝卜、西番莲、魔芋、甜瓜、杧果、柚子、荔枝、榴莲、人参果、山核桃、板栗、坚果、桑等。涉及中药材的有:沉香、猴耳环、藿香等,以及食药两用的有:枸杞、沙棘、板蓝根、天麻、黄精、芡实、金银花、黄芩等。涉及林业用的有杨树和林木等。涉及靶标的有:花斑露尾甲、鼠害、果蝇等。另外,外来入侵物种有:紫茎泽兰、豚草、黄花刺茄、美国白蛾、草地贪夜蛾、光肩星天牛等。还有夜蛾黑卵蜂、小花蝽等天敌类标准。其中大花菟丝子是全寄生草本植物,被称为“植物吸血鬼”,已列入了《中华人民共和国进境植物检疫性有害生物名录》中,属于检疫性杂草,需依据《中华人民共和国进出境动植物检疫法》及相关法规实施严格检疫措施。值得关注的有《农药原药产品碳足迹核算通则》等碳足迹类标准,《家用卫生杀虫用品网络经营行为规范》等规范类标准。
另外,值得注意的是上海市室内环境净化行业协会制定的《日用香氛有害物质限量》标准旨在规范其产品中有害物质的限量要求(不属于农药相关标准、未计入统计)。当前我国在室内卫生用的蚊香、气雾剂、电热蚊香液/片等产品中含有香氛物质,但尚未制定产品中有害物质限量标准。建议借鉴此标准,推动建立“原料—产品”双轨管控体系,以提升公众健康防护水平。
目前不同社团制定的标准在数量和质量上存在差异,且团体和地方标准的来源广、数量多,本文重点选择与农药相关度高、新颖或有特色的标准予以收录,以期为读者提供信息和参考渠道。
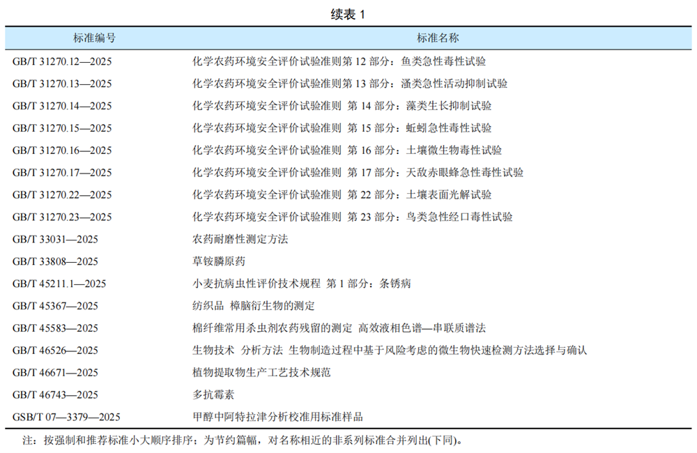
表1 国家标准


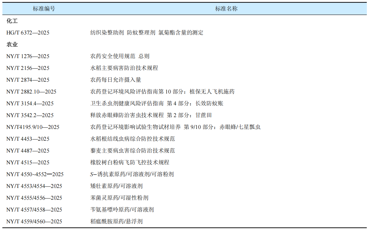
表2 行业标准



表3 地方标准



表4 团体标准





3 展望
我国农药标准体系为助推农药产业高质量发展、促进农业绿色转型发挥重要的技术支撑作用。从农药相关标准制修订的现状看,还有待进一步创新思路,适应新技术新业态发展需要,完善标准体系建设。需强化科技创新引领,加快制定智能化生产、精准化施药、数字化农业等新兴领域标准;加强标准的系统整合与规范统一,推动农药标准从“数量扩张”向“提质增效”转变;深化国际合作交流,重点提升农药产品、残留限量等领域的国际标准制定的话语权,树好中国品牌。同时,针对当前地方和团体标准碎片化问题,建议建立国家统筹、区域互补的标准协调机制,通过大数据平台实现标准数据的共享与动态更新,提升标准体系的科学性、前瞻性与适用性。
