
关于征求修改《农药生产许可审查细则》和《限制使用农药名录》意见的通知
各省、自治区、直辖市农业农村(农牧)厅(局、委),新疆生产建设兵团农业农村局,中国农药工业协会,中国农药发展与应用协会:
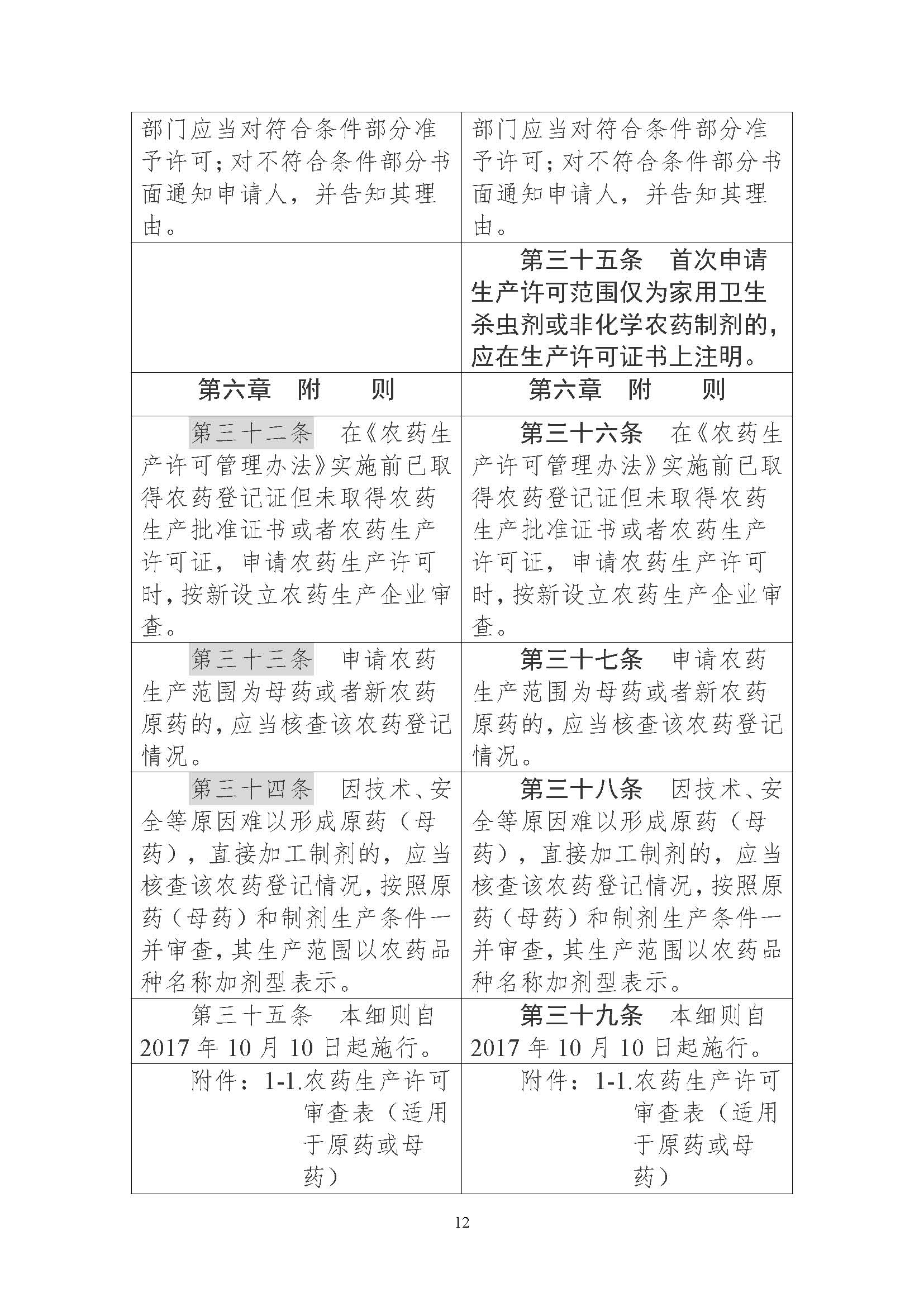
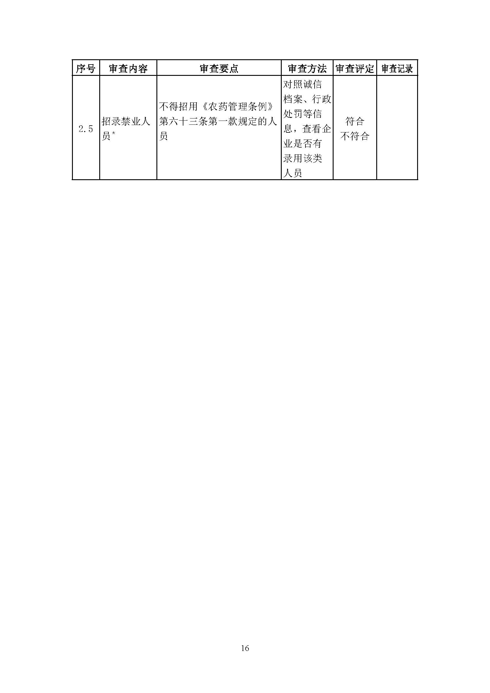
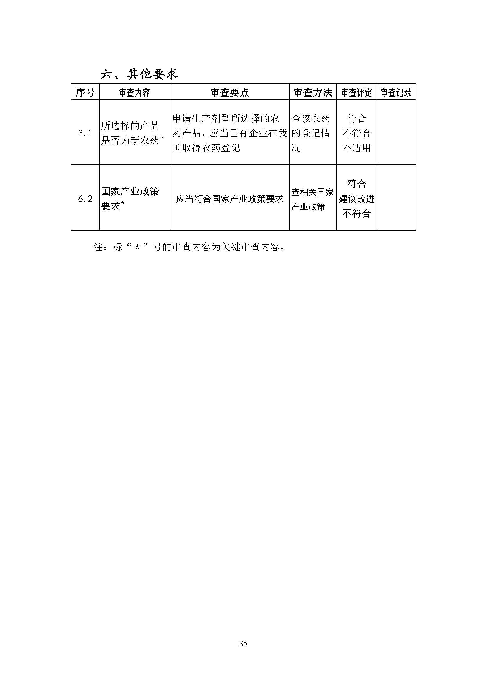
为贯彻落实新修改的农药管理规章,进一步健全完善农药生产经营管理,拟对《农药生产许可审查细则》和《限制使用农药名录》作出修改,现征求你单位意见。
有关意见建议在2025年12月26日前通过电子邮件方式发送至pmd@agri.gov.cn。
附件:
1. 《农药生产许可审查细则》修改前后对照表
2. 《限制使用农药名录》(征求意见稿)
(详见:https://zzys.moa.gov.cn/gzdt/202512/t20251212_6479654.htm)
农业农村部种植业管理司
2025年12月9日









































