良好实验室规范(Good Laboratory Practice,GLP)是国际通行的实验室质量管理准则,其核心价值在于保障医药、农药、化妆品、兽药,以及食品、饲料添加剂、工业化学品等各类被试物质的非临床安全性评价数据质量可靠、真实完整,以便评估化学品和化学产品的安全性。同时也是实现试验数据跨国互认的基础保障,可有效避免各国重复检测,大幅降低国际贸易中的技术壁垒。
经济合作与发展组织(Organization for Economic Cooperation and Development,OECD)成员国长期推动试验方法与GLP的国际协调与互认,并于1981年正式在成员国内实现化学品评价资料互认(Mutual Acceptance of Data, MAD)。根据该体系,成员国按照OECD试验准则及GLP准则完成化学品测试所获数据,可在其他成员国得到认可。
GLP体系历经多年发展日趋完善,全球多数国家已逐步接纳并将GLP数据作为相关产品登记许可的核心递交资料。中国作为农药生产与出口大国,本土试验机构若获得OECD GLP认证,不仅可直接为国外客户提供检测服务,也能为国内出口型企业提供符合国际标准的检测支持。就农药行业而言,这将助力中国农药产品更顺畅地进入欧盟、美国、巴西、日本等主流市场,为农药产业高质量发展提供关键支撑。笔者结合公开信息、企业访谈和调研,对中国已通过OECD GLP认证的实验室进行了梳理。
一、认证整体概况与核心特征
截至2025年12月,国内累计40家实验室通过OECD GLP认证,覆盖理化性质试验、毒理试验、特定研究、致突变研究、残留试验、环境影响试验等8个领域,呈现″领域覆盖不均衡、地域分布集聚化″的显著特征。认证领域分布上看,理化性质试验、毒理试验、其他特定研究为主导,致突变研究次之,环境影响环境行为试验,残留试验领域缺口显著。没有实验室申请对中型生态系统及自然生态系统的影响研究的相关认证。具体分布如下表所示:

(一)认证的研究领域覆盖不均衡
1.理化性质试验成绝对主力:40家试验机构中有23家取得了理化性质试验资质,占总量的59%,反映国内实验室在农药、医药等产品的基础理化分析(如成分检测、纯度分析)能力已较为成熟,可满足产品研发与登记的基础检测需求。
2.毒理相关试验形成次核心支撑:另有23家实验室通过OECD GLP毒理试验领域认证,11家试验室可以开展致突变研究,作为产品非临床安全性评价的核心关键环节,该领域对试验设施(如标准化动物实验室)的规范性及从业人员的专业素养均有很高的要求。
3.环境影响与残留服务能力仍然不足:值得注意的是,环境影响(5家)及环境行为(5家)、残留试验(4家)领域认证动力明显不足。这两大领域需匹配专业设施设备及田间试验基地等特殊支撑条件,其认证工作呈现显著的高难度、高投入、高技术复杂度特征。法规要求层面,不同领域对环境影响和残留相关资料的要求存在差异:农药、兽药、饲料添加剂、工业化学品将其列为登记许可的强制性核心资料,医药领域仅在重点管控场景下提出针对性要求,而食品、化妆品领域暂无直接要求。中国当前这两个领域的认证动力相对不足,这一现象或与上述法规要求差异及市场需求导向直接相关。有消息称,未来,OECD将进一步鼓励跨国多场所试验的开展,相信这两个领域的认证会逐步增多。
(二)地域分布:江苏领跑,核心省份集聚效应显著
国内OECD GLP认证实验室呈现″核心省份领跑、其他省份零散分布″的格局,与区域产业基础高度绑定:
1.江苏省:全国认证核心枢纽
江苏省以12家实验室居首(占总量31.6%),且在四大领域均有布局(毒理7家、理化9家、残留2家、环境影响1家),依托省内生物医药、农药化工产业的高集聚度(如苏州生物医药产业园、南通农药基地),成为国内OECD GLP服务的核心供给区。
2.上海-广东-北京-山东:形成第二梯队
上海市8家实验室,其中理化性质试验领域7家,凸显理化分析技术优势,匹配本地农药创新与生物医药研发需求;广东5家,北京、山东各3家,领域各有侧重:北京侧重综合服务(覆盖四大领域)、广东聚焦毒理试验(3家均具备该资质)、山东深耕理化与环境影响和残留领域,均与本地产业特色高度契合。
3.其他省份:单点分布,服务能力有限
天津、辽宁、四川、浙江各1家实验室,且多聚焦单一领域(如天津仅认证毒理学、浙江仅认证理化),主要满足本地特定产业的基础检测需求,尚未形成规模化、全链条服务能力。
截至2025年12月,国内OECD GLP认证实验室已形成 ″以理化性质试验为核心、毒理试验为支撑,环境影响与残留试验为补充″的服务体系,地域上则依托江苏、上海等产业核心区形成集聚效应。这一分布特征既反映了国内实验室技术能力与产业需求的适配性,也揭示出环境影响、残留试验等领域仍存在较大的发展空间,未来需进一步推动技术突破与机构布局优化,以更好满足国内产品国际化登记的全链条检测需求。


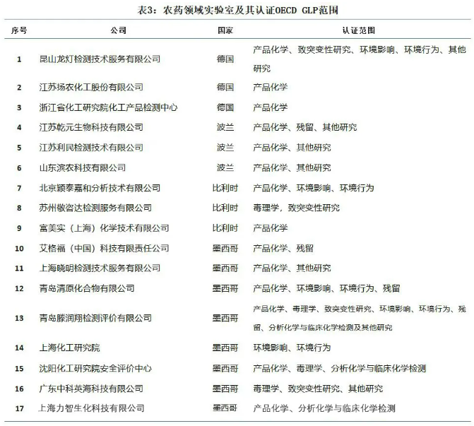
二、农药领域试验室现状梳理
在40家认证实验室中,涉及农药登记试验业务的机构共16家。从认证国家看,认证墨西哥GLP最多:7家机构获认证,是当前农药检测业务相关实验室境外认证的主要选择。德国、波兰、比利时各3家机构获认证,多为早期布局,且认证机构面临越来越严苛的维持认证的法规要求。
从地域分布上看,江苏省6家(占比37%)、山东省3家、上海市3家,三地合计12家,占比超75%,形成″江苏+山东+上海″的农药登记试验服务核心区;北京市、辽宁省、浙江省、广东省各1家。

三、国际认证环境与欧盟政策挑战
目前全球已有45个国家加入OECD MAD体系。OECD成员国共38个,另外还有7个数据互认加入国。中国实验室境外认证主要面临欧盟国家政策限制。其限制政策与OECD成员及相关国家参与的MAD机制密切相关,不同国家的评估状态、数据接受规则及监管范围,直接决定了中国实验室认证的选择空间与难度。
表4 整理了主要MAD成员国的GLP合规核心信息,清晰呈现了各国在数据互认中的角色与规则差异,这也是中国实验室选择认证国别时的重要参考依据:



根据OECD相关原则,所有通过OECD评估的成员国,均需依据数据互认(MAD)原则,接受其他完全遵守该原则的成员国及经OECD评估认可国家提交的GLP数据,这一国际规则为中国实验室通过OECD GLP认证后,实现试验数据的跨国互认提供了核心制度保障。
值得注意的是,中国虽尚未成为OECD正式成员国,但为推动创新产品快速完成登记与市场应用、主动对接国际标准,已在多个重点领域逐步建立并完善国外OECD GLP数据承认机制:其中药品、化妆品、兽药、工业化学品等领域已明确接受符合要求的国外GLP 数据,仅农药领域暂未对境外GLP数据予以认可。具体认可范围、适用条件及例外情形详见表5。

通过与欧盟多数成员国监管机构开展沟通与核实,系统梳理后发现:各监管机构在境外GLP实验室核查项目的实施要求上可划分为三类差异化情形。这种监管标准的不一致性与核查要求的复杂性,为国内机构推进OECD GLP认证申请形成了显著挑战,需针对性制定适配不同监管要求的应对方案。
(一)严格限定 ″本国项目″,不开展境外核查
丹麦、希腊、荷兰(新调整)、波兰、斯洛伐克共和国、瑞士等国,严格遵循OECD原则,仅针对本国监管范围内的项目开展核查,明确拒绝来华开展境外核查。荷兰曾积极参与中国相关领域的认证合作,2019年其监管机构受疫情因素影响暂停了赴华核查工作,该核查至今尚未重启。
(二)开放境外核查,但设″登记市场″关联门槛
少数国家允许境外核查,但需满足″拟赴该国登记项目″前提,机构必须提供已签订的委托合同或登记意向证明,确保核查项目与本国登记直接关联。德国是典型代表,其联邦风险评估研究所(BfR)明确要求:申请机构需开展用于在德国申请登记的研究,无德国登记项目关联的申请不予通过,这直接提高国内机构赴德认证难度。
(三)核查能力饱和或否认境外数据
-
比利时:当前境外核查能力已趋于饱和,短期内仅处理存量项目,不再新增境外核查申请;
-
奥地利:采取双重限制,既不开展境外核查,也不承认来自非OECD MAD互认国出具的数据。也就是说非OECD MAD 成员国依赖其他国家认证的OECD GLP项目出具的数据面临数据失效风险。
综上,欧盟国家中,超80%明确不赴华开展GLP境外核查,剩余开放国家亦设严格门槛;其他国家大多遵循欧盟法规,原则上同样不开展境外核查,由此可见,国内机构获取欧盟认证的渠道持续收窄。
四、发展短板与优化方向
结合当前现状,中国OECD GLP实验室认证发展仍存在短板,需针对性优化:
(一)短板分析
1.领域结构失衡:环境影响、残留试验等领域机构不足,难以满足农药以及化学物质全球登记的评价需求。
2.欧盟认证突破难:欧盟国家政策限制下,国内机构获取高认可度欧盟认证(如德国BfR)的难度大,影响产品国际竞争力。
(二)优化方向
1.强化技术突破:引导机构加大环境影响、残留试验领域投入,建设标准化环境模拟设施与田间试验基地,填补服务缺口。
2.针对性应对欧盟政策:聚焦德国BfR等认证渠道,通过″绑定德国登记项目″、″联合本土企业合作″等方式,满足申请门槛;同时加强与欧盟监管机构沟通,争取更灵活的核查政策。
最后,笔者认为,强化内生能力建设是推动中国GLP认证高质量发展的核心路径,而以技术提升与管理优化双轮驱动为抓手,是夯实认证核心竞争力的关键举措。一方面,需对标OECD最新技术指南与国际顶尖GLP实验室的先进管理范式,系统完善内部质量保证体系,构建全流程、可追溯的质量管控机制;同时,聚焦人员专业化与国际化素养培育,通过系统性专业培训与国际交流合作,打造一支兼具扎实技术功底与全球视野的高素质专业团队。另一方面,应加速推进实验室数字化转型进程,依托人工智能、大数据等技术赋能GLP试验全流程,实现试验数据管理、流程动态监控、结果分析研判等关键环节的智能化升级,显著提升试验效率与数据的准确性、可靠性。
通过上述举措,推动中国GLP认证实现从规模扩张向质量效益型发展的根本性转变,为中国相关产业国际化发展提供坚实的技术支撑与合规保障。
