大农化网报道:近日,中国农业大学植物保护学院沈杰、闫硕教授团队在国际学术期刊Journal of Nanobiotechnology在线发表研究论文Multilevel synergistic mechanisms of a nanocarrier-enabled topramezone herbicide against invasive weeds。该研究构建了一种基于两亲性嵌段聚合物(HLDP)的新型苯唑草酮(TOP)纳米递送系统,并从分子组装、生物活性到代谢调控等多维度阐明了其协同增效机制,为入侵杂草的绿色防控提供了新的理论依据。
入侵杂草假苍耳(Cyclachaena xanthiifolia)因极强的适应能力和竞争优势,严重威胁我国生物安全与粮食生产。传统化学除草剂面临利用率低、易流失等应用难题,亟需开发高效、低毒、环境友好型的制剂体系。该研究构建了一种由功能性聚合物驱动的纳米递送策略,通过设计合成两亲性聚合物HLDP,成功制备了高载药量、高稳定性的纳米除草剂TOP@HLDP,以应用于假苍耳的高效防治(图1)。

图1 TOP@HLDP对假苍耳的高效防治示意图
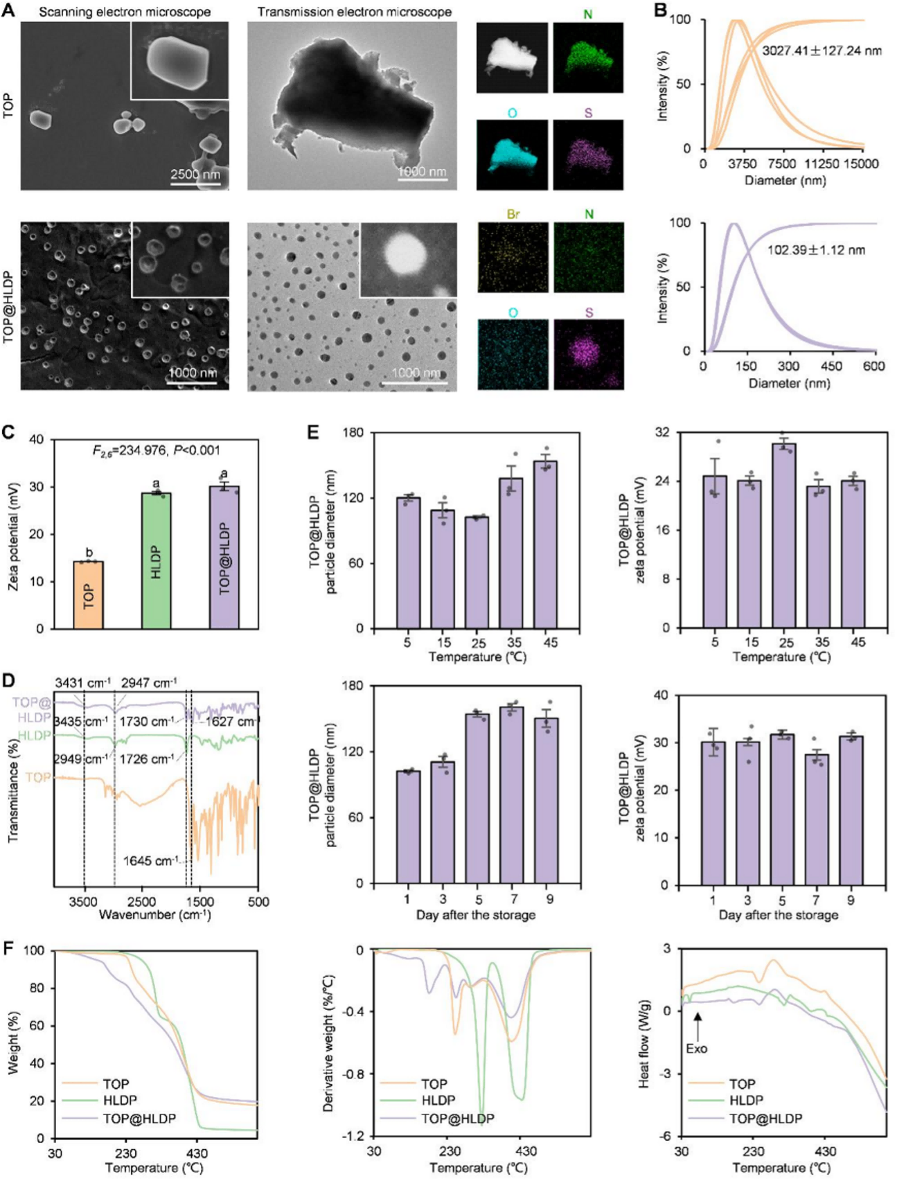
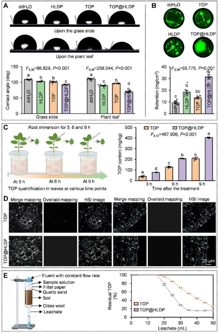
研究利用等温滴定微热量(ITC)、分子对接以及分子动力学模拟技术,深入解析了HLDP与TOP分子间的相互作用,揭示了两者由疏水和氢键相互作用所驱动的动态自组装过程。实验结果表明,HLDP驱动的纳米化显著降低了体系的粒径,改善了药液在叶片表面的润湿铺展性能,接触角降低了1.4倍,药液持留量提升了2.3倍,同时内吸传导效率较传统制剂翻番(图2-3)。土壤淋溶实验表明,TOP@HLDP具有更强的垂直迁移能力,且减少了长尾残留现象。

图2 TOP@HLDP的表征

图3 TOP和TOP@HLDP的植物吸收行为及土壤迁移测试
相较于游离TOP及商用TOP,TOP@HLDP对假苍耳具有更强的生长抑制效果,并且可显著降低假苍耳中叶绿素与氮的含量(图4)。转录组学与代谢组学共同揭示了TOP@HLDP对假苍耳的″多重打击″机制:通过抑制光合电子传递、阻断能量供应,并协同诱导茉莉酸(JA)介导的防御反应,引发强烈的氧化应激,从而实现对假苍耳的高效防治。此外,该系统在提高防效的同时,显著降低了对非靶标生物及后茬作物的急性毒性,展现出优异的生态安全性。

图4 TOP和TOP@HLDP对假苍耳的田间防治效果
本研究通过纳米递送技术,成功解决了传统苯唑草酮制剂稳定性差、流失率高的行业难题。同时,该新型纳米除草剂具有低残留、高生物兼容性的特性,对于保护农业生态环境、保障后茬作物安全具有重要意义。

