大农化网报道:2026年4月15日中国农药工业协会根据《中国农药工业协会团体标准管理办法》及协会团体标准制修订计划的相关规定,对《农药制剂中异噁唑虫酰胺含量测定分析方法》等10项团体标准进行了公示。标准清单如下:

一、化合物1:异噁唑虫酰胺,(4-[5-(3,5-二氯-4-氟苯基)-4,5-二氢-5-(三氟甲基)-3-异噁唑啉基]-N-2-(乙基-3-氧亚基-4-异噁唑烷基)-2-甲基苯甲酰胺)

化合物1简析:
异噁唑虫酰胺(Isocycloseram)是2010年由先正达研发新型双芳基异噁唑啉类杀虫杀螨剂,2021年在澳大利亚首登上市,其是继氟噁唑酰胺之后上市的第二个异噁唑啉类杀虫剂,对鳞翅目、半翅目、缨翅目和蜱螨目等类别的害虫均有较好的防治效果,相比于氟噁唑酰胺,异噁唑虫酰胺的杀虫谱更广,并且对难防的蓟马和二斑叶螨效果也更好。但其专利期预计要2033年届满,相较于氟噁唑酰胺今年就过专利期,且性价比更高。所以如果企业希望在现有抗性治理方案中快速补充新作用机制,建议仿制企业优先考虑氟噁唑酰胺。
说回异噁唑虫酰胺目前在隐形成分中的现状,目前在国内异噁唑虫酰胺鲜有作为隐形成分添加,首先第一就是价格高,相较于氟噁唑酰胺、氟雷拉纳、氟1、氟2、精氟2这些主流的隐形添加成分,异噁唑虫酰胺的市场价明显不占优势,以上几个产品最低市场价已下探到不足100w/吨,而异噁唑虫酰胺的市场价格还在300w-400w左右,目前异噁唑虫酰胺的销量大部分流向了海外端。
异噁唑虫酰胺价格高,主要原因在于其合成难度相较于其他异噁唑啉类化合物难度要大,首先是异噁唑虫酰胺的分子构建,其反应步骤太长,总体收率会有损耗;其次是手性控制太难,该分子含有两个手性中心,理论上存在4种立体异构体。其中,只有(5S,4R)-异构体具有最高的杀虫活性,目前能做到8:2或9:1,纯手性存在较高的技术壁垒;最后就是原料成本较高,目前构建异噁唑啉环片段和异噁唑烷酮环片段分别所需要的中间体3,5-二氯-4-氟溴苯和D-环丝氨酸价格都较高,且没有稳定的供应。好在异噁唑虫酰胺和沙罗拉纳共用异噁唑啉环片段,和氟雷拉纳共用中间体苯甲酰胺片段,未来随着规模效应,成本会进一步降低,而康乔的isoxalanam采用了不同的化学结构设计,从而避免了使用价格高昂的D-环丝氨酸。实际合成中可选择4-[(5S)-5-(3,5-二氯-4-氟苯基)-4,5-二氢-5-(三氟甲基)-3-异噁唑基]-2-甲基苯甲酸(CAS:1424279-97-9)和4-溴-2-甲基苯甲酸(CAS:68837-59-2)先进行偶联得到中间体4-[5-(3,5-二氯-4-氟苯基)-4,5-二氢-5-(三氟甲基)-3-异噁唑基]-2-甲基苯甲酸(CAS:1332698-41-5或1424279-97-9),然后在与(4RS)-2-乙基-3-氧代异噁唑烷-4-胺通过酰胺化反应制得。
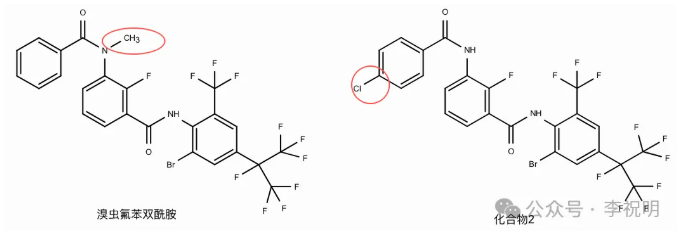
二、化合物2:2’-溴-2-氟-3-对氯苯甲酰氨基-4’-[1,2,2,2-四氟-1-(三氟甲基)乙基]-6’-(三氟甲基)苯甲酰苯胺

化合物2简析:
如上图所示,化合物2为溴虫氟苯双酰胺类似物,区别仅在与右侧对氯苯甲酰氨基与N-甲基苯甲酰氨基的区别,与之前我们在第一批《农药制剂产品中氟雷拉纳含量测定分析方法》等10项团体标准中的化合物1、化合物2类似,第二批《农药制剂产品中洛替拉纳含量测定分析方法》等10项团体标准中的化合物5,采用同样的创方法,其活性与以上提到的化合物区别不大,主要基于溴虫氟苯双酰胺的主核结构进行修饰。之前笔者已经讲过,格力高的类似物结构市场下不十几种,主要是因为中间体大量量产,产能得不到释放,国内一个环丙氟虫胺根本消化不掉这么大的产能,目前溴虫氟苯双酰胺的类似结构在市场上合成相对容易,成本也低,中间体共用且价格低廉。
化合物2的合成采用和溴虫氟苯双酰胺类似的合成路线,以2-氟-3-硝基苯甲酸为起始原料,经酰氯化,与溴代十氟苯胺进行酰胺化,生成N-[2-溴-4-(七氟异丙基)-6-(三氟甲基)苯基]-2-氟-3-硝基苯甲酰胺,这是以上化合物共用的中间体,然后经硝基还原与对氯苯甲酰氯发生酰化反应,生成化合物2。目前市场售价80w左右/吨。
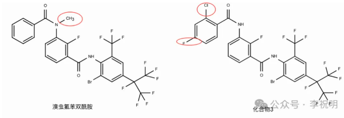
三、化合物3:2’-溴-2-氟-3-[N-甲基-(2-氯-4-氟苯甲酰)氨基]-4’-[1,2,2,2-四氟-1-(三氟甲基)乙基]-6’-(三氟甲基)苯甲酰苯胺

化合物3简析:
如图所示化合物3也属于溴虫氟苯双酰胺的类似物,不同的是N-甲基苯甲酰胺基被替换为N-甲基-(2-氯-4-氟苯甲酰)氨基,其合成采用N-[2-溴-4-(七氟异丙基)-6-(三氟甲基)苯基]-2-氟-3-硝基苯甲酰胺(这是格力高以及类似物合成的共用中间体)经硝基还原与2-氯-4-氟苯甲酰氯(这是除草剂苯嘧磺草胺的中间体,所以黑科技也有两面性,这一中间体量产顺带着把苯嘧磺草胺的价格打下来了,促进了这一巴斯夫20年来开发最成功的PPO类除草剂的商业化进展)经酰化反应制备得到。
四、化合物4:(3’,4’,5’,6-四氟-4-甲基-[1,1’-联苯]-3-基)(2,2,2-三氟乙基)硫烷

化合物4简析:
如图所示化合物4是海利尔专利化合物氟螨硫醚的类似物,氟螨硫醚是海利尔在2022年报道的新型三氟乙基硫醚类杀螨剂,属于三氟乙基硫醚(亚砜)类杀螨剂家族中的一员,在杀螨剂的隐形成分添加发展史中,真正被大规模应用的在环己螨酯和苯螨咪唑之后,目前最流行的就是硫醚家族的化合物,去年刚开始上市时,价格一度被炒到300万左右/吨,参考氟螨硫醚的合成路线,化合物4可通过以2-氟-4-甲基苯胺为起始原料,通过重氮化-还原或直接硫醚化反应,在氨基的位置引入 (2,2,2-三氟乙基)硫烷基团(引入三氟乙硫基的反应还是比较难操作的),得到中间体(2-氟-4-甲基苯基)(2,2,2-三氟乙基)硫烷,然后与3,4,5-三氟苯硼酸(由3,4,5-三氟溴苯,通过锂卤交换后与硼酸酯(如硼酸三甲酯)反应生成)进行Suzuki偶联反应制备化合物4,这一步要用到比较昂贵的钯催化剂,所以导致成本较高,而康桥在设计苯苄螨胺时,连接方式由直链连接改为酰胺链链接方式,所以在不考虑活性的情况下,酰胺链接方式经济性更好。
五、化合物5:(4’,6-二氟-4-甲基-[1,1'-联苯]-3-基)(2,2,2-三氟乙基)硫烷

化合物5简析:
如上图结构式所示,化合物5也是氟螨硫醚的类似物,不同的是把右侧苯换上的氯换成了氟。目前氟螨硫醚包含其部分类似物在市场上特别是抗性螨虫市场表现优异,(实际生测效果好于氟螨双醚和苯苄螨胺,氟螨双醚由于其熔点较低,目前登记的悬浮剂稳定性较差,当然也许中化牛逼,能做稳定,苯苄螨胺也由于使用时间较长,效果不如氟螨硫醚类),氟螨硫醚及其类似物对螨虫的各个生长期都有杀灭作用,但唯一美中不足的是其防治效果遵循正温度系数,温度越高,效果越好,最长持效期可达40天以上,将氟螨硫醚进一步氧化成亚砜结构,可有效改善其对温度敏感性。其合成可参考化合物4由(2-氟-4-甲基苯基)(2,2,2-三氟乙基)硫烷与 (4-氟苯基)硼酸经Suzuki偶联反应制得。
六&七、化合物6:吡啶喹唑啉(1-乙酰基-6-(1,1,1,2,3,3,3-七氟丙-2-基)-3-(吡啶-3-基甲基氨基)-4H-苯并嘧啶-2-酮)(CAS:337458-27-2)
化合物7:1-乙酰基-3-(3-吡啶亚甲基氨基)-6-[1,2,2,2-四氟-1-(三氟甲基)乙基]-3,4-二氢喹唑啉-2(1H)-酮(CAS:337457-72-4)

化合物6和化合物7简析:
吡啶喹唑啉又叫吡氟喹虫唑、氟虫吡喹,是日本农药公司2000年发明,并与日本组合化学公司联合开发的新型喹唑啉类杀虫剂。吡啶喹唑啉可以有效阻止害虫进食,直至缓慢致死,具有较高的选择性,适合于害虫的综合防治,对非靶标生物安全,主要对于防治蔬菜、果树和茶叶上半翅目、缨翅目害虫如:蚜虫、粉虱、叶蝉、粉蚧和介壳虫等有卓著的效果。吡啶喹唑啉属于弦音器官瞬时受体电位香草酸TRPV通道调节剂,随着烟碱类农药的抗性越来越重,并且烟碱类农药对蜜蜂具有较高的毒性,且存在潜在的生殖毒性,弦音器官抑制剂类杀虫剂作为烟碱类农药的完美替代品,是目前防治刺吸式害虫最具开发潜力的化合物,(目前该作用机理较新的化合物还有氟啶虫酰胺、嗪虫唑酰胺、双丙环虫酯、氟虫烟酰胺、啶蚜胺等)虽然吡啶喹唑啉在国外已经上市多年,但在国内并没有有效登记,据说,最初吡啶喹唑啉是由国内某公司在日本手里买到,由于制备的最后一步为加氢还原反应,进行开发过程中,偶然发现,未加氢的中间体,对白粉虱的活性,优于吡啶喹唑啉本品,因而化合物7(N-1)应运而生。
目前的应用情况,白粉虱作为2024年下半年忽然就非常难防的刺吸式害虫,(之前用烯啶虫胺原粉还可以防的住),可以说目前对抗性白粉虱防效最好的产品就是吡啶喹唑啉以及N-1,去年最火的时候,市场价格可达170万左右/吨,目前随着中间体的量产,价格也已下探到80万左右/吨。制备可选择以市售的2-甲基-4-七氟异丙基苯胺为起始原料,经乙酰化、氨基甲酸酯化、氯化、腙化然后经成环制备吡啶喹唑啉N-1,通过加H还原生成吡啶喹唑啉原品。当然目前市场上还有其他路线,中间体也都已经实现工业化大生产。
八、化合物8:1-叔丁基-3-(2,6-二异丙基-4-苯氧基苯基)-2-甲硫基甲脒

化合物8简析:
如上图所示,化合物8是杀虫剂丁醚脲的类似物,也叫S-01,该化合物是较早作为隐形成分添加,用来打蓟马的成分,在乙基多杀菌素、倍硫磷、格力高系列、弗雷系列被大范围应用之前,可以说在打蓟马的隐形成分里面甲硫丁醚脲妥妥的顶梁柱的存在,但随着甲硫丁醚脲的毒性报道越来越多,加之随后更高效的氟雷、格力高系列化合物的出现,甲硫丁醚脲已慢慢退出市场,但市场上仍旧不时会发现添加S-01作为增效成分的存在。其合成也相对简单,将丁醚脲与合适的甲基化试剂,在碱性条件下发生甲基化反应制备。
九、化合物9:4- 溴 -2-(4- 氯苯基)-1-(甲氧基甲基)-5-(三氟甲基)-1H-吡咯-3-甲腈

化合物9简析:
如图所示,化合物9为杀虫剂溴虫腈的类似物,不同的是溴虫腈吡咯环的N-取代基为乙氧基甲基,而化合物9的为甲氧基甲基,作为虫螨腈的类似物,化合物9主要用来添加到甲维盐、功夫等鳞翅目主流杀虫剂中,防治鳞翅目害虫,因与溴虫腈都可通过溴代吡咯腈制得,所以价格相对较低,但与虫螨腈类似,溴代吡咯腈处理不好,容易产生药害,所以随后在格力高类似物商品化之后,由于后者价格更低,活性更高,化合物9也慢慢退出市场。
十、化合物10:1-(2,6-二氯-4-三氟甲基苯基)-4-三氟甲基亚磺酰基吡唑-3-腈

化合物10简析:
如图所示,化合物10是氟虫腈的类似物,与氟虫腈不同的是5位上氨基的取代,在以往的氟虫腈类似物的创制过程中,众多的化合物都是在5位氨基的位置上进行的,包括丁虫腈,或者在亚砜结构上改比如乙虫腈,或者在3位的腈上改,,以上的改动要么活性不行,要么代谢产物容易还原成氟虫腈,所以大体上都谈不上成功,而选择去掉5位上的氨基,是近几年氟虫腈改造最成功的化合物,该化合物承接了比原品氟虫腈更广谱的杀虫活性和杀虫谱,不但对蓟马高效,而且对肉虫、白粉虱、蚜虫、跳甲等都具有相当好的防效。化合物10可通过一氟虫腈为原料,经重氮反应制备。
