大农化网报道:2025 年 12 月 26 日,山东省生态环境厅联合省工业和信息化厅等 7 部门正式印发《山东省重点管控新污染物补充清单(2025年版)》(以下简称《补充清单》),并明确自 2026 年 2 月 1 日起施行。
新污染物指的是具有环境持久性、生物累积性、高毒性等特征,且目前尚未纳入常规环境监测或管理,但对生态环境和人体健康存在显著风险的化学物质。《补充清单》在国家原有的 14 类物质基础上,针对山东省的产业特点和环境监管需求,新增了毒死蜱、中链氯化石蜡和 UV-328 三类物质。
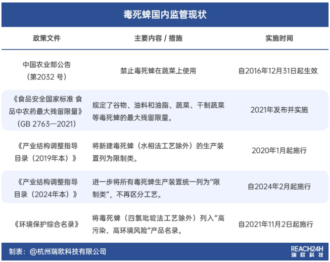
其中对于毒死蜱,采取的环境风险管控措施包括建立生产企业清单、用途限制、产品残留量限制、相关排放标准的落实、清洁生产审核和土壤污染隐患排查。
毒死蜱(Chlorpyrifos,又名氯吡硫磷、乐斯本,CAS号:2921-88-2)是一种广谱有机磷类杀虫剂,曾长期广泛用于农业生产。然而,因其具有显著的神经毒性及对生态环境的潜在危害,被纳入《补充清单》。
(1)典型毒性危害:
神经毒性:毒死蜱主要毒理机制是抑制乙酰胆碱酯酶(AChE)的活性,导致神经递质乙酰胆碱在突触间隙蓄积,引起神经系统功能紊乱。对哺乳动物和人类尤其是儿童的神经发育产生不利影响。
水生环境毒性:不仅对水生生物表现出高度的急性和慢性毒性,对鸟类具有高度急性毒性,还危害蜜蜂等传粉昆虫。
环境残留及持久性:在土壤中较易被颗粒吸附并残留在环境中,且在环境中具有较强的持久性,不易被降解。
(2)国际监管现状(部分):

(3)国内监管现状:

