来源:《农药科学与管理》2025年第3期
2024年12月,农业农村部办公厅出台了《关于离开许可营业场所销售农药行为定性问题的意见》(农办法函〔2024〕19号),明确已经取得农药经营许可证的农药经营者,应当在农药经营许可证载明的营业场所销售农药(卫生用农药除外),离开营业场所销售农药的,应当认定为未取得农药经营许可证经营农药。该函属于对《农药管理条例》的立法解释。
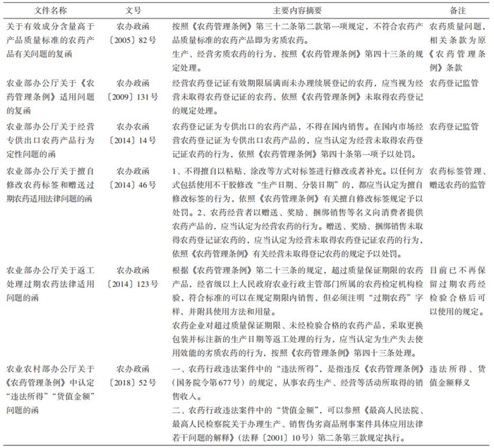
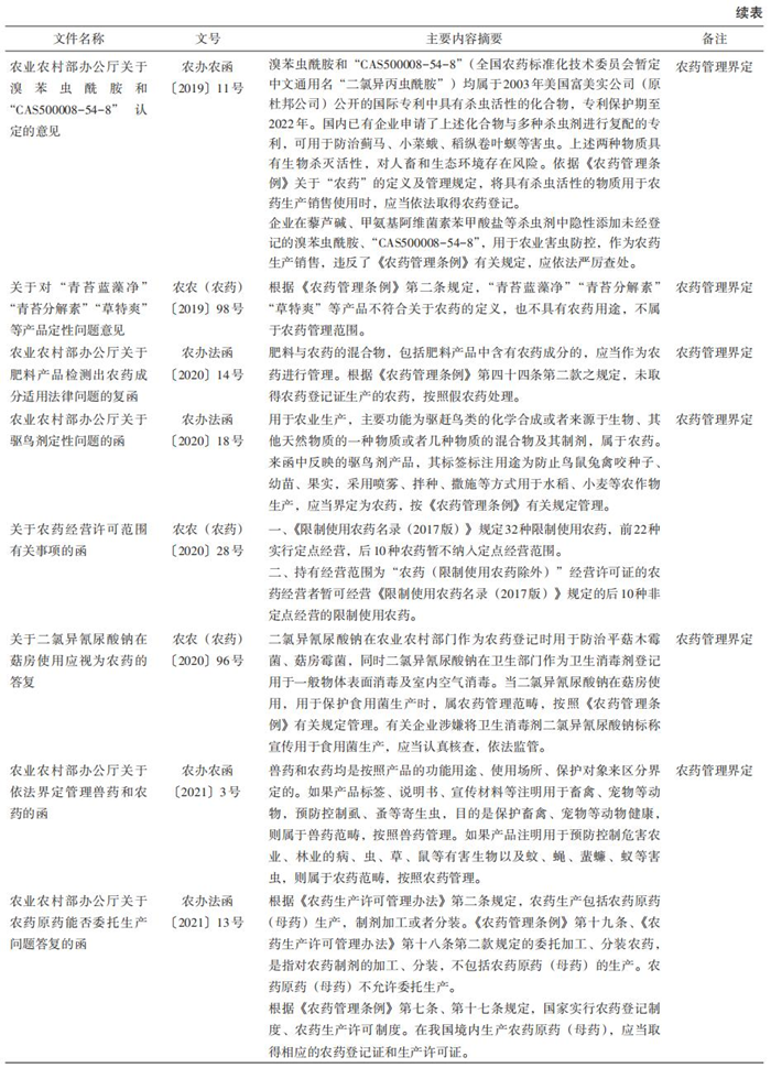
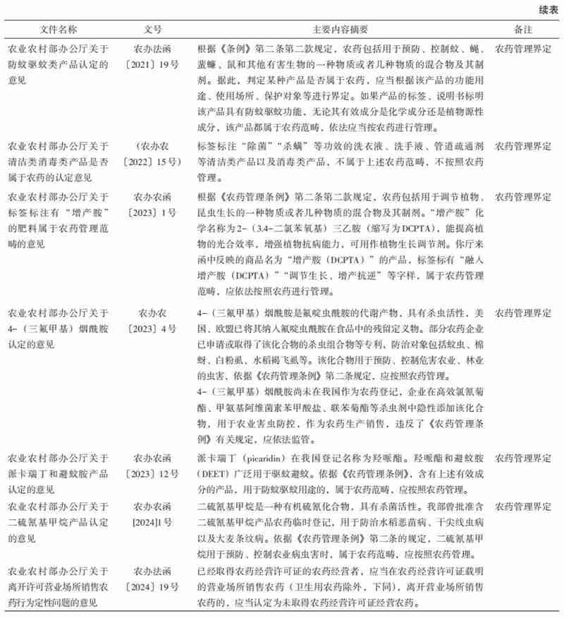
自《农药管理条例》发布以来,根据地方农业农村部门等的来函以及实际工作中的问题,农业农村部发布较多的立法解释。现汇总主要如下:



有关具体内容详见中国农药信息网的“农药减施增效信息化服务平台”的“国家农药产业政策”栏目。该平台也将及时收集、公布国家农药相关产业政策。
