植物病毒病是农业生产中仅次于真菌的第二大类世界性植物病害,其中,番茄斑萎病毒(Tomato spotted wilt virus,TSWV)是目前全球农作物生产中最具破坏性的植物病毒之一。该病毒具有极广的寄主范围,能够侵染茄科、豆科以及葫芦科等重要经济作物,每年造成的经济损失达10亿美元以上,对农业生产安全构成了长期的威胁。目前对该病毒的主要防治手段有抗病品种选育、田间管理以及利用化学农药来抑制蓟马传播等。然而,现有的抗植物病毒药物种类对该病毒的防治效果有限。因此,创制新型高效、绿色安全且作用机制新颖的抗TSWV活性药物分子具有重要的现实意义。
2026年1月6日,贵州大学绿色农药全国重点实验室宋宝安院士团队在国际知名学术期刊《Plant Biotechnology Journal》(影响因子10.5)上在线发表题为“Tomato Spotted Wilt Virus Reprogrammes Host Glycolysis to Facilitate Proliferation by a Phase-Separated Co-Aggregate of Nucleocapsid Protein and Phosphoglycerate Kinase”的研究论文。团队系统揭示了TSWV 通过相分离(PS)劫持宿主糖酵解酶 NbPGK,对宿主代谢进行重编程,从而促进凝聚体形成并实现高效的病毒复制的分子机制。该代谢重编程过程中产生的ATP发挥了双重作用:一方面作为病毒复制所必需的能量来源,另一方面以非酶促方式调控凝聚体内的大分子相互作用网络,从而增强凝聚体的形成。

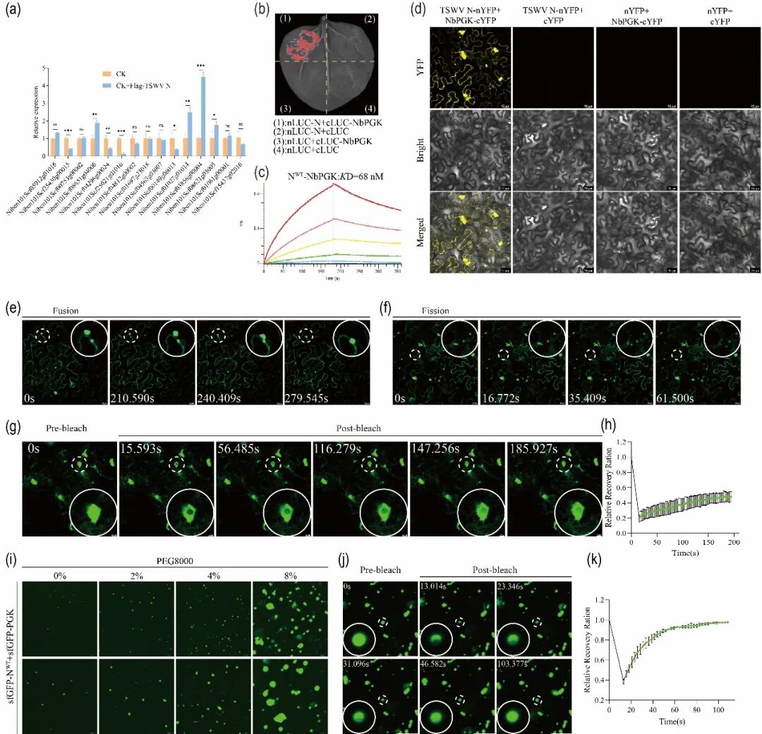
图1 TSWV NWT与NbPGK互作形成相分离凝聚体
宋宝安院士团队前期的研究表明,TSWV N蛋白可与RNA形成凝聚体,并在TSWV增殖中具有关键作用(Nature Communications. 2025, 16, 2034; Aggregate. 2025, 6(3), e725)。然而,尚不清楚宿主因子是否参与调控这一过程。为进一步阐明参与N蛋白凝聚体调控的机制,本研究中系统鉴定了能够与N蛋白互作的宿主蛋白,旨在揭示宿主依赖的病毒相分离调控网络。经研究发现,糖酵解通路的关键激酶NbPGK 是 TSWV N蛋白的重要互作因子。BiFC和LCA实验验证了NbPGK与N蛋白之间的互作。进一步的研究发现,糖酵解通路生成的ATP不仅可作为能量货币为病毒复制提供能量来源,又以非酶促方式调控凝聚体的形成促进病毒的侵染。值得注意地是,研究筛选出了一种小分子F10可靶向性结合于N蛋白的Arg94、Lys192和Gly228残基,并显著抑制N蛋白对NbPGK的募集,减少了凝聚体的形成,从而表现出优异的抗病毒活性。F10的钝化活性的EC50值为81.83μg/mL,优于对照药剂宁南霉素(136.29μg/mL)。该研究不仅阐明了病毒如何利用宿主代谢支持自身增殖的分子机制,同时也鉴定出一种可通过靶向病毒相分离蛋白,以挽救被劫持的寄主因子的小分子抗病毒先导F10,为TSWV的有效防治提供了全新的思路。

图2 左:病毒利用寄主NbPGK调控代谢通路来促进增殖的可能分子机制;右:小分子F10靶向N蛋白以抑制其对NbPGK的劫持的作用机制
该研究贵州大学绿色农药全国重点实验室博士生祖光成为论文第一作者,宋宝安院士和宋润江教授为共同通讯作者。研究获得了国家自然科学基金(32302388)和贵州大学科研创新团队项目(202403)的经费支持。南京农业大学陶小荣教授对该研究提供了帮助。
原文链接:https://onlinelibrary.wiley.com/doi/10.1111/pbi.70529。
