来源:《应用昆虫学报》2025年第5期
作者:杨亚军; 鲁艳辉; 刘晓微; 等
水稻Oryza sativa是我国重要的粮食作物,2023年我国水稻种植面积达2894.9万hm2,水稻的安全生产对国民经济具有重要作用。然而,生产过程中水稻常遭受病虫害危害,造成产量损失。
稻纵卷叶螟Cnaphalocrocis medinalis是我国水稻上的重要害虫之一,2023年再次被农业农村部列入我国一类农作物病虫害名录。稻纵卷叶螟主要以幼虫纵卷叶并取食叶片为害,可造成水稻叶片刮白等为害状。21世纪以来,国内外学者在稻纵卷叶螟种群发生与监测预警技术、非生物因子影响、生物互作、生理生化与分子生物学及绿色防控技术等方面研究取得诸多进展。本文对其进行梳理总结,并对今后稻纵卷叶螟的研究与防控等方面提出展望,以推动稻纵卷叶螟应用基础研究和绿色防控技术转型与进步,进而保障国家粮食安全和生态安全。
一、种群发生与监测预警技术
种群结构与数量动态
稻纵卷叶螟有多个近缘种,如稻显纹纵卷叶螟Cnaphalocrocis exigua、宽纹刷须野螟Cnaphalocrocis patnalis等,它们形态相近,为害特征类似。我国南方稻区水稻上纵卷叶类害虫主要以稻纵卷叶螟为主,川东南地区稻纵卷叶螟与其近缘种稻显纹纵卷叶螟、滇西南稻纵卷叶螟与其近缘种宽纹刷须野螟常混合发生,稻纵卷叶螟与其近缘种的种群结构也会发生动态变化,其近缘种常成为优势种。Yang等利用分子生物学方法比较了稻纵卷叶螟与其近缘种宽纹刷须野螟的ITS2分子特征,并分析了不同地理种群间的差异。Moulita等分析了印度西孟加拉邦北部稻田生态系统中水稻纵卷叶螟的物种组成、发生模式及其季节性变化,发现71.21%为稻纵卷叶螟,23.76%为宽纹刷须野螟。来自印度喀拉拉邦的稻纵卷叶螟与巴布亚新几内亚样本完全一致,澳大利亚和中国种群与印度喀拉拉邦种群的差异仅为0.22%,印度旁遮普与喀拉拉邦种群的差异为0.45%。稻纵卷叶螟印度种群的单倍型和核苷酸多样性较亚洲其他地区更高,表明存在遗传变异或经历了种群扩张。我国和韩国稻纵卷叶螟种群遗传变异主要在种群内部水平上,表明由于高基因流,种群间联系紧密的迁徙昆虫的遗传结构特征,但检测到海南岛海口种群与大多数其他种群相比,在ITS2基因座上具显著差异。Hsieh等通过线粒体和核酸分子标记方法分析了我国台湾地区稻纵卷叶螟的遗传结构,发现该地区稻纵卷叶螟与临近地区稻纵卷叶螟无显著的遗传分化。2000年以来,我国稻纵卷叶螟发生日趋严重,其中2003年出现全国性的特大暴发,而后连年猖獗为害,2007年再次全国性大暴发。2003-2010年间有6年稻纵卷叶螟发生面积超过2 000万hm2。2013-2022年我国稻纵卷叶螟平均年发生面积0.14亿hm2次,年均实际损失达35.07万吨,年均挽回稻纵卷叶螟为害损失达367.04万吨。
迁飞生物学特性
稻纵卷叶螟具有远距离迁飞特性,我国每年初发世代虫源均由南方迁飞而来。稻纵卷叶螟迁飞与高空气流、温度、降水和湿度等气象条件有很大关系。925-850 hPa高度层气流是决定稻纵卷叶螟迁飞方向和速度的主导气流;温度是决定稻纵卷叶螟起飞的主要因子,19-28℃为其适宜迁飞的地面温度;降水和下沉气流影响害虫的降落地点,降落高峰期当天和前一天有降水的概率为85.8%。稻纵卷叶螟空中虫群呈现聚集成层特点,虫层多在100-500m 高度之间形成,有时形成2个虫层,成层现象与低空急流关系密切,但与温度无直接关系。稻纵卷叶螟具有很强的再迁飞能力,其种群一次迁飞的个体比率均大于90%, 2次(夜)再迁飞的比率达70%以上,一般可进行4-5次(夜)再迁飞,最多可达9次(夜);成虫补充营养对再迁飞能力无显著影响,但可增强成虫的飞行能力。在迁飞过程中相当部分雌蛾可进行1-5次以上的再迁飞,卵巢发育、交配可与再迁飞同步进行,卵子发生与飞行共轭现象在稻纵卷叶螟再迁飞期间并不存在。26℃条件下成虫的飞行时间最长、飞行速度最快、飞行距离最远,种群的再迁飞比例最高,再迁飞次数最多(平均2.42次,最多5次)。成虫营养是影响稻纵卷叶螟初羽化成虫迁飞的环境因素之一,成虫饥饿能增加稻纵卷叶螟的起飞比例,羽化后1日龄饥饿后即使恢复营养其起飞比例在3日龄仍显著高于不饥饿组,初羽化成虫饥饿使其起飞倾向增强;羽化后2 d内的短期饥饿对稻纵卷叶螟的飞行能力没有显著影响。光变化会引起稻纵卷叶螟成虫体内CRY1、CRY2、JHAMT、Met表达量的变化,并且变化的时间点与起飞高峰期相似;隐花色素相关基因CRY1、CRY2可能参与调控了保幼激素相关基因(如JHAMT、Met)的表达,从而促使稻纵卷叶螟迁飞起飞。稻纵卷叶螟在下午或傍晚光强逐渐减弱至0.1 lx的条件下起飞,全光谱或蓝光下的起飞比例显著高于红绿光,CYP-1参与调控稻纵卷叶螟因光强降低而产生的起飞行为。
Zhou等系统研究了2017-2024年间稻纵卷叶螟在南海的迁徙规律,发现稻纵卷叶螟全年持续迁徙,9-10月为迁徙高峰期,且性成熟与交配雌虫比例随时间推移逐步增加;主要在春夏季节向北迁徙,秋冬则进行返程迁徙。Zhang等研究发现过去12年间主导往北季风时间比以往偏长,导致本地稻纵卷叶螟成虫无法南迁,当前生长季后期季风有利于稻纵卷叶螟迁入长江下游稻区。我国西南稻纵卷叶螟6-11月迁入活动分为三个阶段:第一阶段(6-7月中)缅东中部及泰国、老挝越南迁来的少量种群;第二阶段(7月底-8月)迎来大量迁入种群,瑞丽种群主要来自缅甸,然后由此扩散至云南中西部地区;第三阶段(9-11月)迁飞末季种群数量减少,主要由瑞丽种群及由缅甸中部扩散至我国西南的种群组成。渤海岛屿上灯光诱捕试验表明稻纵卷叶螟可以定期穿越渤海迁徙至我国东北,2003-2013年间其迁徙周期为72-122 d不等。
监测预警技术
精准监测预警对于稻纵卷叶螟的可持续治理至关重要。稻纵卷叶螟精准监测预警包括种群数量监测预警、种群危害监测预警及种群特性监测预警。种群数量监测预警和种群危害监测预警是对稻纵卷叶螟发生程度与危害程度的监测与预警,有助于判定稻纵卷叶螟的防治时期。水稻叶片成像光谱特征可对稻纵卷叶螟为害进行长期、动态的监测,由其敏感波段构建的植被指数能够有效估测稻纵卷叶螟为害下的水稻产量。包云轩等建立基于高光谱参数的水稻受稻纵卷叶螟为害的生理生态参数估算模型,相关因子估算模型的SPAD估算值与实测值拟合度很高,为稻纵卷叶螟为害下的水稻SPAD值估测提供了一种精度较高且可行的估算方法。利用无人机多光谱影像监测稻纵卷叶螟为害,构建模型得到的卷叶率分布图与实际调查结果基本一致。Adhikari等采用高光谱遥感特征选择的方法,通过RELIEFF算法进行频带组合计算,发现518、661和731 nm的频带计算预测稻纵卷叶螟为害的准确率最高为81.67%。Chen等开发了稻纵卷叶螟为害症状检测系统(CMRD-Net),该系统由水平-旋转区域建议网络(H2R-RPN)和旋转-旋转区域卷曲神经网络(R2R-RCNN)组成,该方法可达73.7%的平均检准率,比水平检测法更适合田间稻纵卷叶螟为害调查。Chen等建立了一种基于无锚任意定向数据网络的旋转两级稻纵卷叶螟为害检测方法(TSAF-Net),该方法能实现80%的平均精度(AP),比相应的水平探测器高出2.3%,可视化结果显示其比通用检测方法具特殊的定位能力。利用MaxEnt模型可以预测气候变化背景下我国稻纵卷叶螟的可能分布。智能化监测设备也开始应用于稻纵卷叶螟的种群监测,其中江苏省坚持″分步实施、稳步推进″的原则,将稻纵卷叶螟智能性诱监测设备″聚点成网″,提升了稻纵卷叶螟种群监测效率,推动稻纵卷叶螟种群监测工作的信息化。种群特性监测预警则是对抗药性等种群特性做出监测与预警,有助于合理选用合适的防控手段。稻纵卷叶螟抗药性及其抗性机制研究也将有助于稻纵卷叶螟防控策略的制定,推动稻纵卷叶螟的精准防控。稻纵卷叶螟新型监测预警技术的研究、开发与应用将提高稻纵卷叶螟发生与为害的监测预警的准确性,有助于明确稻纵卷叶螟的种群特性,为稻纵卷叶螟精准防控提供技术支撑。
二、非生物因子对稻纵卷叶螟的影响
温度、湿度等非生物因子也是影响稻纵卷叶螟的重要因素。Yang等比较变温和恒温环境下两种水稻纵卷叶螟的生命表参数差异。朱阿秀和刘向东发现稻纵卷叶螟蛹对高温较为敏感,热击影响其发育、存活和繁殖力,可根据蛹期高温及持续时长预测稻纵卷叶螟种群的发生数量。热击还可抑制稻纵卷叶螟交配和精子转移。Quan等发现热适应诱导DNA甲基化,协调热应激记忆,并影响氧化还原酶基因的表达水平和SOD活性,热应激记忆增强了稻纵卷叶螟对全球变暖的适应能力。Wang等分析了气候变化环境下微气候和卷叶行为对稻纵卷叶螟等害虫生长的影响,认为具卷叶行为个体常具低体温,考虑到微气候,随着温度升高具卷叶行为个体较不具卷叶行为个体生长发育更慢。Quan等发现葡萄糖脱氢酶(Glucose dehydrogenases)介导了稻纵卷叶螟对气候变暖的适应,稻纵卷叶螟可能通过上调葡萄糖脱氢酶基因CmGMC10增加抗氧化酶活性,减轻热胁迫带来的氧化性损伤。Saikia等发现平均温度、相对湿度及强光时长与稻纵卷叶螟发生具有显著关联。Sharma等发现作物物候和环境因子可影响稻纵卷叶螟的发生,降雨、早晨相对湿度、平均相对湿度、最高温度等非生物因素对稻纵卷叶螟的发生有显著的正向影响。非靶标农药使用可能会引起稻纵卷叶螟再猖獗问题,防控稻飞虱的噻嗪酮和吡虫啉能够刺激稻纵卷叶螟产卵,田间吡虫啉37.5 g/hm2(有效成分用量)喷雾后稻纵卷叶螟幼虫体重显著高于未处理组。靶标农药长期使用会导致稻纵卷叶螟产生抗药性。农药亚致死剂量可以影响稻纵卷叶螟的生长发育与繁殖、解毒酶活性及卷苞行为。
三、生物互作
生物因子是影响稻纵卷叶螟的重要因素,其中稻纵卷叶螟与水稻之间相互作用研究有助于理清相关互作机制,指导水稻抗虫育种。稻纵卷叶螟卷苞和取食行为可以被水稻植株接收,并诱导水稻启动防御反应。稻纵卷叶螟取食水稻可诱导水稻叶片快速、精确的防御反应,参与许多初级和次生代谢过程,茉莉酸(Jasmonic acid, JA)依赖性信号通路在水稻植株对稻纵卷叶螟的反应中起着至关重要的作用。此外,稻纵卷叶螟取食可影响水稻叶片的总酚含量、植物防御酶活性,降低脱落酸和水杨酸含量;在二氧化碳和温度升高的条件下,水稻植株的脱落酸含量高于环境条件下的植株,第二代和第三代稻纵卷叶螟成虫的体长更长。稻纵卷叶螟幼虫卷叶行为在不同水稻品种间有差异。Xu等发现叶片为害指数高的水稻品种更适合稻纵卷叶螟幼虫取食与定殖。Zhao等发现抗稻纵卷叶螟的水稻株系P213上稻纵卷叶螟幼虫体重降低、卷苞时间延长,认为化学防御(水杨酸和黄酮类化合物含量的提高)和物理防御能力(较大的微毛和长大毛密度以及叶片组织中更高的硅含量)是其抗性表现的主要原因。抗性水稻品种上稻纵卷叶螟幼虫相对生长速率慢、死亡率高,且抗性品种中苯丙氨酸氨裂解酶的表达水平更高;稻纵卷叶螟取食后茉莉酰异亮氨酸和水杨酸含量高于对照品种。稻纵卷叶螟取食后不同水稻品种呈现不同的氧化应激反应,其中甬优1540防御反应更为强烈,不利于稻纵卷叶螟幼虫种群发展。稻纵卷叶螟取食会引起水稻基因表达的快速响应,其中转录水平变化显著发生在取食6 h后,而代谢物丰度变化则相对缓慢;水稻对稻纵卷叶螟取食的转录水平响应主要涉及蛋白激酶、转录因子、次生代谢产物生物合成、光合作用及植物激素信号传导相关基因,稻纵卷叶螟取食诱导的茉莉酸依赖性信号通路,在水稻抵御该害虫的防御机制中发挥着关键作用。再生稻母代稻纵卷叶螟和稻飞虱取食可以诱导再生季水稻的防御,获取的对稻纵卷叶螟的抗性与茉莉酸依赖的防卫反应相关。茉莉酸信号调控稻纵卷叶螟诱导的胰蛋白酶抑制剂和苯乙酰胺类等防御物质的积累,介导水稻对稻纵卷叶螟的抗性。在防御稻纵卷叶螟的过程中,硅和茉莉酸之间存在强烈的相互作用,涉及水稻中硅对茉莉酸介导的防御反应的启动,以及茉莉酸对硅积累的促进。
除了寄主互作之外,稻纵卷叶螟与其肠道菌、病原菌之间的相互作用也至关重要。发育时期、食料、温湿度、地理因素等多种因素可以影响昆虫肠道菌群组成。不同地理种群内稻纵卷叶螟肠道菌主要由随机过程决定,而不同地理种群间的稻纵卷叶螟肠道菌群落主要由确定性过程决定。Lin等研究发现不同水稻品种对稻纵卷叶螟中肠道细菌的相对丰度有显著影响,为研究昆虫肠道细菌与其相关寄主植物之间的关系提供了新的思路。Li等研究结果发现稻纵卷叶螟肠道菌群受CnmeGV病原体感染动态驱动,CnmeGV感染诱导了与代谢和免疫系统相关的功能基因的显著富集改变,包括碳水化合物、氨基酸、辅助因子和维生素代谢等过程。Pan等发现与单独的肠道菌对稻纵卷叶螟的影响是不同的,稻纵卷叶螟具有互利和致病的肠道菌,表明靶向肠道菌群可能成为一种潜在的防控技术手段。
四、生理生化与分子生物学研究
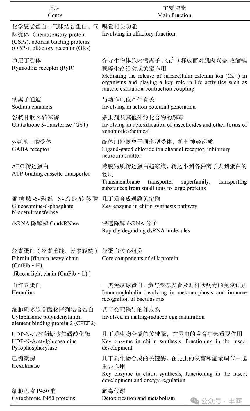
21 世纪以来,随着转录组测序、全基因组测序等技术的发展,稻纵卷叶螟组学数据及重要基因的挖掘也越来越多,有助于阐明稻纵卷叶螟种群特征及生理学机制,为新型防控技术开发提供了分子靶标。Zhao等和Xu等利用Illumina和PacBio技术测定并分析了稻纵卷叶螟与其近缘种稻显纹纵卷叶螟的基因组,并利用Hi-C技术将两者的基因组提升至染色体水平,其中稻纵卷叶螟基因组为434.5 Mb。赵现馨还分析了不同国家和地区稻纵卷叶螟群体的种群特征。Zhang等比较了稻纵卷叶螟与稻显纹纵卷叶螟线粒体DNA的特性。表1为已鉴定和研究的稻纵卷叶螟重要基因。稻纵卷叶螟选择、取食、卷叶、交配等行为的相关研究与稻纵卷叶螟嗅觉结合蛋白等相关基因的解析,及稻纵卷叶螟气味结合蛋白与植物挥发物互作的分子特征的研究为阐明植物挥发物对稻纵卷叶螟的吸引机制奠定了基础,有助于信息素等行为调控类防控产品的开发与利用。与抗药性相关、特定生理功能相关的基因信息与功能的解析,将促进基于特定靶点的绿色防控产品的开发。Yang等研究了稻纵卷叶螟中肠液的特性,探究了其在Cry蛋白降解过程中的作用。生理生化与分子生物学技术应用助推稻纵卷叶螟相关研究,为解析稻纵卷叶螟生物学特性奠定基础,有助于新型防控技术的开发与应用。
五、稻纵卷叶螟绿色防控技术
绿色防控技术框架
21 世纪以来,稻纵卷叶螟绿色防控的理念与技术研究得到新的发展与完善,而且随着绿色发展理念的不断推进,各地植保部门在″预防为主、综合防治″的植保方针的指引下,积极推广稻纵卷叶螟绿色防控技术措施,为有效控制稻纵卷叶螟的发生危害,保障我国水稻安全生产作出了重要贡献。稻纵卷叶螟绿色防控措施分为三类:一为基础性措施,包括生态调控和健身栽培,其中生态调控主要是维持或增加生态系统的控害能力,健身栽培则是提升或应用植株的抗(耐)虫特性;二为常规绿色防控措施,包括行为调控和生物防治,主要降低成虫或幼虫的种群数量;三为应急防控措施,主要为科学用药,应急防控稻纵卷叶螟、减轻其对水稻的危害。第一类基础性措施是构建稳定生态系统、增加生态系统控害能力的保障;第二类措施是第一类措施的补充,对于压低稻纵卷叶螟种群具有重要作用;第三类措施是应急措施,是稻纵卷叶螟种群突发性增加、危害性大时的兜底措施(图1)。三类措施展现了不同层次的稻纵卷叶螟防控策略,措施之间的协调使用将构建可持续的稻纵卷叶螟治理体系,有效应对稻纵卷叶螟的危害,将稻纵卷叶螟种群控制在经济阈值之下。
表1 已研究的稻纵卷叶螟重要基因

基础性措施
害虫生态调控主要是利用农田生态系统内部和外部、生物和非生物因素,通过″控制″和″调节″害虫种群密度这两个相辅相成的过程,构建″经济、简便、有效″的生态工程技术体系,将害虫控制在生态经济阈值水平之下,以达到害虫管理的策略。通过生态调控技术措施可提高稻田天敌种类和数量,以达到控制稻纵卷叶螟等害虫的作用。水稻害虫生态调控技术主要通过合理利用非稻田生境、冬季作物等保护天敌、增加天敌多样性,合理选配芝麻、酢浆草、秕谷草等功能植物,提升天敌控害作用,以达到增加生态系统服务功能。该技术可提高稻纵卷叶螟天敌功能团(如蜻蜓目、蜘蛛目的肖蛸科、寄生蜂等)的数量,还可提高中性昆虫的数量,对于水稻生长后期发挥天敌的控害作用具有重要意义。
健康栽培技术主要通过选用抗/耐性品种、合理水肥管理、前期弃治等措施提升水稻植株抗逆性,降低稻纵卷叶螟的危害。抗/耐稻纵卷叶螟的品种常具有叶色浅淡、质地硬,叶表皮硅层积多、具致密的成单行或双行的硅链,可溶性蛋白含量高等特点。氮肥施用量增加可提高稻纵卷叶螟幼虫存活率、取食量、蛹重、成虫寿命和生殖力,增加其对水稻的为害水平;水稻生长前期,可通过减施氮肥,增施钾肥、磷肥和硅肥减轻稻纵卷叶螟的为害。利用水稻补偿作用的特点,在水稻生长前期,可弃治稻纵卷叶螟。Y两优1号分蘖初期剪叶30%和50%,分蘖盛期剪叶30%以下有增产趋势;超级杂交稻甬优8号和常规粳稻宁88在苗期和分蘖期剪叶10%-70%均不会影响水稻生长和产量,适当地剪叶反而有增产趋势。
常规绿色防控措施
性诱剂和食诱剂通过诱捕稻纵卷叶螟成虫,减少稻纵卷叶螟卵量以达到防控目的,而交配干扰剂则通过释放气味干扰稻纵卷叶螟雌雄虫交配,影响其繁衍后代以达到防控目的。王蓉等研究发现每667m2放置4个诱捕器对稻纵卷叶螟的防控效果为51.40%,保叶效果为80.07%。杨志香等研究发现使用食诱剂田块的稻纵卷叶螟虫口减退率和保叶效果分别为84.21%和72.03%,高于使用性诱剂的田块。王未英等发现喷射型性信息素释放器可干扰稻纵卷叶螟的求偶和交配,稻纵卷叶螟的迷向率为89.9%。

图1 稻纵卷叶螟绿色防控技术框架
生物防治措施主要涉及释放天敌和生物农药应用两个方面。目前,稻田的赤眼蜂主要有稻螟赤眼蜂Trichogramma japonicun、螟黄赤眼蜂Trichogramma chilonis、玉米螟赤眼蜂Trichogramma ostriniae和松毛虫赤眼蜂Trichogramma dendrolimi。我国学者围绕优势赤眼蜂筛选、赤眼蜂大规模扩繁、稻田释放赤眼蜂技术等开展了大量的研究。释放赤眼蜂防控稻纵卷叶螟技术还常与性诱剂诱杀、生物农药使用等绿色防控技术联合使用。我国目前初步建立了赤眼蜂生产、应用的标准化体系。农业行业标准《释放赤眼蜂防治害虫技术规程第一部分:水稻田》(NY/T 3542.1—2020)和浙江省地方标准《稻田释放赤眼蜂防治稻纵卷叶螟技术规程》(DB33/T 2072—2017)规范了稻田释放赤眼蜂控制稻纵卷叶螟等鳞翅目害虫的技术,推动了该技术的标准化应用。目前,登记可用于稻纵卷叶螟防治的生物农药主要包括微生物农药、植物源农药、农用抗生素。微生物农药单剂主要有苏云金杆菌Bacillus thuringiensis (Bt)、球孢白僵菌Beauveria bassiana、金龟子绿僵菌Metarhizium anisopliae CQMa421、甘蓝夜蛾核型多角体病毒(Mamestra brassicae nuclear polyhedrosis virus)、短稳杆菌Empedobacter brevis,植物源农药单剂有苦皮藤素,农用抗生素有阿维菌素、甲氨基阿维菌素苯甲酸盐、多杀霉素、乙基多杀菌素。生物农药间的混配药剂有苏云·稻纵颗、阿维·多霉素、阿维·苏云菌、多杀·甲维盐、甲维·苏云金5种;生物农药与化学农药的混配主要是农用抗生素与化学农药的混配药剂。阿维菌素和甲氨基阿维菌素苯甲酸盐对蜘蛛、黑肩绿盲蝽Cyrtorhinus lividipennis等天敌具有较高的毒性,在防治稻纵卷叶螟时应根据情况谨慎使用。生物农药药效常受湿度等环境因素影响,应根据生物农药的特点按农药标签中的用法选择合适时间使用。
应急防控措施
应急防控措施是稻纵卷叶螟防控的兜底措施,需在对稻纵卷叶螟种群数量监测的基础上,根据稻纵卷叶螟对分蘖期和穗期水稻危害特点,在稻纵卷叶螟虫量达到防治指标时使用。药剂应选用高效、低毒、低残留农药,应考虑对天敌安全的农药品种,优先选择苏云金芽孢杆菌等生物农药,不选国家禁止使用的农药品种。另外,还应考虑稻纵卷叶螟对农药的抗性水平,迁出区和迁入区之间与同一地区的上下代之间,应交替轮换使用不同作用机制、无交互抗性的杀虫剂,如需严格控制氯虫苯甲酰胺使用范围(建议在华南稻区暂停使用),延缓稻纵卷叶螟抗药性发展速度。稻纵卷叶螟应急防控还应与其他病虫协调防控,选择合适的施药工具和助剂。考虑到水稻生长前期,特别是分蘖期对稻纵卷叶螟的为害具有一定补偿作用,以及对天敌资源的保护与利用,在水稻生长前期可放宽防治指标,弃治稻纵卷叶螟。防治指标分蘖期为百丛有幼虫150头或百丛束尖或新虫苞150个,孕穗期至抽穗期为百丛60头或百丛束尖或新虫苞60个(NY/T 2737.1-2015)。防治适期为卵孵化高峰至低龄幼虫期。
技术集成
稻纵卷叶螟绿色防控技术的实施需改变单纯依赖化学农药的观念,以稻田生态与水稻健康为中心,实施生态调控构建稳健的稻田生态系统、增强其自然控制能力,优先采用行为调控、生物防治等防控手段,合理应用高效低风险农药应急防控,减少稻纵卷叶螟对水稻的危害。由于我国水稻生产区域广,各地生态环境及害虫发生情况也有差异,各地都因地制宜地综合应用多种绿色防控措施,集成稻纵卷叶螟的绿色防控技术。在全国各级植保部门、农业技术推广部门的推动下,稻纵卷叶螟绿色防控技术也常与稻飞虱、二化螟等其他病虫绿色防控措施协调应用,在不同地区、不同种植模式稻田形成一系列水稻病害虫绿色防控技术模式,丰富完善了绿色防控技术体系。我国水稻病虫害绿色防控面积从2019年的1 246.61万hm2增加到2022年的1 583.20万hm2,覆盖率从2019年的41.60%提高到2022年的55.22%。稻纵卷叶螟绿色防控技术的集成与应用对农药减量使用具有重要的推动作用。然而,稻纵卷叶螟绿色防控技术的集成应用在部分地区还存在技术措施集成度不高、与其他病虫防控技术叠加融合不够等特点,还需要进一步提高技术的集成度和融合度,推动技术的绿色化、轻简化和标准化应用。
六、展望
长期以来,包括稻纵卷叶螟在内的病虫害防控常以单一病虫的角度进行,且化学防治占较大比重。然而,相对单一的化学防治措施和不合理用药会导致害虫抗药性上升、天敌种群下降、生态系统不稳定、生态系统的服务功能丧失等诸多负面效应。害虫与天敌均是生态系统中的重要组成部分,过度消灭害虫会导致食物网紊乱,乃至生态系统崩溃,而化学防治导致的天敌数量下降也会间接引起害虫再猖獗。稻纵卷叶螟的防控需改变依赖化学农药的固有思维,应从稻田生态系统安全、水稻植株健康与稻米安全的角度,系统应用防控策略。稻纵卷叶螟研究也需以这几方面为目标,设计科学试验,从微观到宏观,从分子生物学到生态学,多角度开展相关研究工作。在今后的绿色防控实践中,稻田生态系统需作为一个整体看待,以水稻植株健康作为中心,综合应用绿色防控技术,以确保稻米绿色安全生产。维持稻纵卷叶螟可持续治理的关键是设计构建稳健的生态系统,增加生物多样性,维持天敌种群数量,发挥生态系统的自然控制作用。另外,要根据植株健康状况协调不同防控措施来压低种群数量,而不是铲除害虫种群,需优先使用对水稻、天敌、生态系统三者均友好的防控措施。在稻纵卷叶螟绿色防控实践中,系统思维和整体意识的应用将会提高其防控水平与质量。
稻纵卷叶螟绿色防控技术的发展需围绕稻田生态安全、水稻健康生长和稻米安全生产的目标,开展相关研究及技术攻关,为种粮主体提供绿色化、轻简化、智能化和标准化的绿色防控产品与技术模式。稻纵卷叶螟绿色防控技术措施或模式的发展与完善,需结合最新前沿研究成果开发新型绿色防控产品、技术、装备,以推动稻纵卷叶螟的可持续治理。稻纵卷叶螟的防控应遵循″绿色植保″理念,坚持″预防为主,综合防控″的植保方针,在精准监测的基础上,着力提高绿色防控意识,综合使用绿色防控产品,利用绿色防控技术与装备,推广稻纵卷叶螟绿色防控模式和标准,实现稻纵卷叶螟的可持续治理,减轻稻纵卷叶螟对水稻的危害,确保粮食和生态环境的安全。
